Cauchy Distribution
What is the Cauchy distribution?
The Cauchy distribution describes the probabilities associated with a ratio of two independent, normally distributed random variables that both have mean zero. It has a similar shape to a normal distribution but with heavier tails. It is a special case of a t distribution with one degree of freedom (df).
What are some examples of the Cauchy distribution?
The Cauchy distribution is useful for situations in which extreme outliers are common (for example, in robustness studies and other studies that need data with heavy tails). Practical examples of its use include modeling:
- The ratio of two normally distributed random variables.
- Energy distribution in unstable states in quantum mechanics.
- The probability of extreme events in financial markets, such as market crashes.
- The distance-to-target of a projectile fired at a target.
When should I consider using the Cauchy distribution?
In general, because it is bell-shaped and symmetric like normally distributed data but has heavy tails, it can be useful for modeling data where the probability of extreme values (i.e., observations in the tails) is higher than in a normal distribution. The Cauchy distribution can also be used to simulate random variables that look normally distributed but include outliers. In addition to the examples listed above, it’s also a good choice for modeling specific situations in physics, such as the behavior of oscillatory systems under external forces or points of impact on a line of particles emitted from a point.
The Cauchy distribution is referred to as a “pathological” distribution, meaning that its mean and variance are undefined, or infinite. Therefore, the Cauchy distribution is a good distribution to illustrate statistical concepts that do not hold under regularity conditions. For example, the central limit theorem assures asymptotic normality of sample means calculated from independent samples taken from a population with finite mean and variance. Since the Cauchy distribution does not have finite mean or variance, sample means of Cauchy data are not asymptotically normally distributed.
Characteristics of a Cauchy random variable
| Model parameters | $\mu$, location $\sigma$, scale |
| Mass function | $ f(x) = \frac{1}{\pi \sigma \left[ 1 + \left( \frac{x - \mu}{\sigma} \right)^2 \right]}, \quad -\infty < x < \infty,\; -\infty < \mu < \infty,\; \sigma > 0 $ |
| Mean | undefined |
| Variance | undefined |
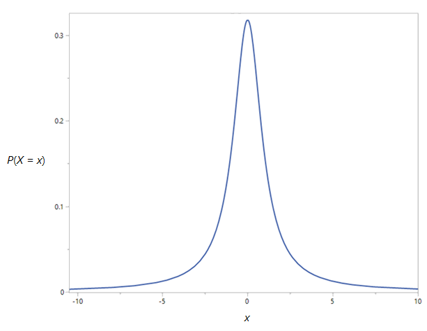
The graph below shows an example of a Cauchy distribution with location parameter 0 and scale parameter 0.5.